actividades e imágenes

2 Guerra Mundial Mapa Mental

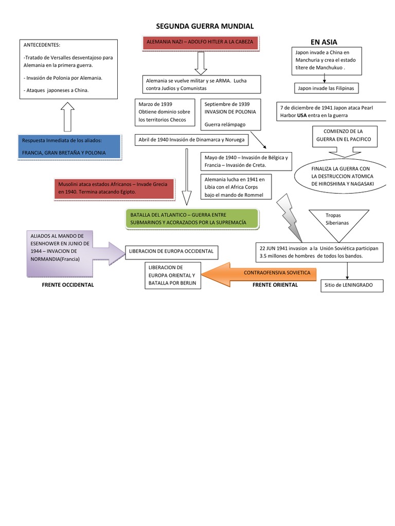
Mapa Conceptual Segunda Guerra Mundial

Mapa Conceptual Segunda Guerra Mundial Docx Aliados De La Segunda Guerra Mundial Imperio De Japon

2guerramundial Instagram Posts Gramho Com

Fases De La Segunda Guerra Mundial Mindmeister Mapa Mental

Facebook

La Segunda Guerra Mundial

Mapamental segunda guerra mundial 1 antecedentes precedentes caracteristicas s consecuenciascausas fases victorias del eje guerra relampago invasion de francia operaciÓn leon marino ataque a pear harbor operaciÓn barbarroja victorias de los aliados guerra norte africano invasion de italia batalla stalingrado desembarco normandia contraofensiva rusa fin de la guerra 1945 muerte de hitler.

2 guerra mundial mapa mental. 2 Inicio de la segunda guerra mundial 3 Desarrollo de la segunda guerra mundial 4 Consecuencias de la segunda guerra mundial 5 3 Personajes de la segunda guerra mundial Mapa mental segunda guerra mundial Mapa del sitio 9 Mapa mental segunda guerra mundial Comments. Resumos Enem Mapa Mental 2 Guerra Mundial Guerra Fria O Que Foi E Resumo Historia Quer Que Desenhe Mapamentalhistoria Instagram Posts Gramho Com Geopolitica E A Velha Ordem Mundial Proenem Pin Em Dr Who Tudo Sobre Mapas Mentais Examtime Brasil Pin Em Estudo Pin Em Help. MAPA MENTAL SOBRE SEGUNDA GUERRA MUNDIAL O mapa mental exposto tratase do tema de SEGUNDA GUERRA MUNDIAL, de maneira prática e resumida Lembrando, todos os mapas mentais aqui postados estarão sempre e disposição de todos os nossos leitores.

Curtiu esse episódio sobre Segunda Guerra Mundial?. Desde la jungla de Birmania hasta las fronteras de la Europa oriental;. Mapa mental sobre la 2° Guerra Mundial #Historia4PJO #VisualThinking Publicado por Txema Gil en 1127 Enviar por correo electrónico Escribe un blog Compartir con Twitter Compartir con Facebook Compartir en Etiquetas 4t ESO, Historia, Història Contemporánea, Visual Thinking.

Mapa Mental Segunda Guerra Mundial *Para baixar o mapa mental, clique aqui!. Organizações Escolas e Empresas;. Por eso, tomar un mapa mental para explicar que desde julio de 1914, hasta el 11 de noviembre de 1918 el mundo vivió épocas donde hubo enfrentamientos a gran escala donde participaron muchísimos países y hubo pérdidas, consecuencias, capital humano y eventos económicos dentro del mismo Elabora un mapa mental de la primera Guerra Mundial.

Mapa mental Segunda Guerra Mundial Quando ocorreu De 1 de setembro de 1939 a 2 de setembro de 1945 Onde ocorreu Europa, Pacífico, Atlântico, sudeste asiático, China, oriente médio, Mediterrâneo, norte da África e Américas do norte e do Sul. 2/mai/17 mapahistsegundaguerramundial Mais Vem ver esse mapa mental maneiro, que vai te ajudar a conferir todos os conceitos importante sobre Segunda Guerra Mundial!. Fue una gran guerra que transcurrió entre los años 1939 y 1945 Los países, sobre todo las grandes potencias mundiales en ella involucrados conformaron dos grandes bloques y se aliaron entre sí para poder vencer a los enemigos.

Mapa Mental Segunda Guerra Mundial *Para baixar o mapa mental em PDF, clique aqui!. Topic principal, Como toda guerra, la Segunda Guerra Mundial se debió a razones variadas y complejas, que pueden resumirse en Fuente https//conceptode/s. La Segunda Guerra Mundial ha sido el conflicto militar global más sangriento del siglo XX que se extendió desde el Atlántico Norte al Pacífico Sur, desde las nevadas estepas septentrionales a los áridos desiertos del norte de África;.

Resumos Enem Mapa Mental 2 Guerra Mundial Guerra Fria O Que Foi E Resumo Historia Quer Que Desenhe Mapamentalhistoria Instagram Posts Gramho Com Geopolitica E A Velha Ordem Mundial Proenem Pin Em Dr Who Tudo Sobre Mapas Mentais Examtime Brasil Pin Em Estudo Pin Em Help. Mapa Mental Segunda Guerra Mundial *Para baixar o mapa mental em PDF, clique aqui!. Mapa Mental Primeira Guerra Mundial Mapa Mental Revolução Russa Mapa Mental Ditadura Militar Ensino Híbrido O ensino híbrido, ou blended learning, é uma tendência na educação e consiste em adotar diferentes métodos de ensino, misturando técnicas de aprendizagem diferentes Esse tipo de ensino atinge diferentes tipos de.

Mapa Mental Principais pontos da Segunda Guerra Mundial Pessoas Quem é Quem;. Tal acontecimento proporcionou drásticas transformações no espaço geográfico mundial, especialmente na Europa A. Mapa mental sobre nazismo e fascismo Pesquisa Google Salvo por Beatriz Roccha 97 Plano De Estudos Planos De Estudo Enem Estudos Para O Enem Guias De Estudo Inspiração De Estudo Comunismo Resumo Idade Média Resumo Ideologia Política Estudar Geografia.

Se desarrollo desde 1939 hasta 1945, Causas, Consecuencias, Surgimiento del Nazismo y Facismo Se desarrolla la idea de una raza suprema, Plan Marshall Ayud. La II Guerra Mundial y La Shoá en mapas La II Guerra Mundial y la Shoá () Un recorrido en mapas Europa en la década del (post primera guerra mundial) La población judía en Europa hacia 1933 Expansión nazi 1935 1939 División de Polonia de acuerdo al Tratado. 8 de agosto de 1945 La Unión Soviética le declara la guerra a Japón e invade Manchuria 9 de agosto de 1945 Estados Unidos lanza una bomba atómica en Nagasaki 2 de septiembre de 1945 Japón, habiendo acordado en principio la rendición incondicional el 14 de agosto de 1945, se rinde formalmente y finaliza la Segunda Guerra Mundial.

Desde los prisioneros del Gulag reclutados para los batallones de castigo hasta las. 11 Ideal revanchista de Italia e Alemaña tras a 1eira guerra mundial 12 Fracaso da sociedade de nacións para evitar un novo conflicto 13 Política de apaciguamento de Francia e Gran Bretaña. La II Guerra Mundial y La Shoá en mapas La II Guerra Mundial y la Shoá () Un recorrido en mapas Europa en la década del (post primera guerra mundial) La población judía en Europa hacia 1933 Expansión nazi 1935 1939 División de Polonia de acuerdo al Tratado.

Baixe de graça a tabela e o mapa mental completos em alta resolução!. Mapa mental Segunda guerra mundial 1940 en abril 04, 18 Enviar por correo electrónico Escribe un blog Compartir con Twitter Compartir con Facebook Compartir en No hay comentarios Publicar un comentario Entrada más reciente Entrada antigua Página principal. Muito se fala sobre a guerra, do ponto de vista dos homens, e como de fato isso foi terrível, para todos Quanto a isso, não há o que questionar, a Segunda Guerra Mundial foi o maior conflito armado da história, e naturalmente, o mais teve baixas Embora o número de mortes varie de acordo com fontes, estimase que a guerra tirou a vida de aproximadamente 15 mil soldados e mais de 45 mil.

A Segunda Guerra Mundial (1939 – 1945) foi o conflito mais letal da História da Humanidade, envolvendo dezenas de nações e mudando para sempre o mundo A quantidade de informações é enorme e, portanto, a melhor maneira de estudar esse tema é organizandoas num mapa mental, desenvolvido com auxílio de Mindmaster Mapa Mental sobre Revolução Industrial Com Mindmaster. La Segunda Guerra mundial fue una gran tragedia, reclamando 60 millones de vidas y dejando a millones más en el caos Sin embargo, la guerra también estimuló el rápido desarrollo tecnológico, se apresuró el fin del colonialismo, y sentó las bases para las instituciones como las Naciones Unidas y la Unión Europea. /set/18 Conheça os acordos de paz firmados após a Segunda Guerra Mundial para a reorganização da política internacional.

Monte uma ficha sobre a 2 guerra mundial()seguindo os passos a seguir Você poderá optar também por um "Mapa Mental" sobre esse periodo Use a ficha abaixo como modelo 1 Ver a resposta Nkzin14 está aguardando sua ajuda Inclua sua resposta e ganhe pontos. Mapas de la Segunda Guerra Mundial Galería Mapas de la Segunda Guerra Mundial Etiquetas Segunda Guerra Mundial Esta página también está disponible en English;. Mapa Mental 2 Guerra Mundial Descomplica Top Five Segunda Guerra Mundial Mapa Mental Story Medicine Asheville Educacao E Tecnologia Pin Em Apuntes Y Portadas Fordismo Instagram Posts Photos And Videos Picuki Com Guerra Fria O Que Foi E Resumo Historia Quer Que Desenhe.

Combatentes A Segunda Guerra Mundial contou com o envolvimento de dezenas de países Os participantes da. 2 Antecedentes 21 La Segunda Guerra Mundial fue el conflicto militar más importante del siglo XX y se considera una prolongación de la primera guerra, pero con características propia Entre 1919 y 1939 comienza a gestarse un enfrentamiento ideológico entre sistemas antagónicos fascismo, comunismo y democracia liberal 3. A Segunda Guerra Considerado o maior conflito de todos os tempos, causando danos incalculáveis, a Segunda Guerra Mundial teve seu início no dia 1 de setembro de 1939, tendo seu fim no dia 2 de setembro de 1945.

Mapa Mental 2 Guerra Mundial Descomplica Top Five Segunda Guerra Mundial Mapa Mental Story Medicine Asheville Educacao E Tecnologia Pin Em Apuntes Y Portadas Fordismo Instagram Posts Photos And Videos Picuki Com Guerra Fria O Que Foi E Resumo Historia Quer Que Desenhe. /set/18 Conheça os acordos de paz firmados após a Segunda Guerra Mundial para a reorganização da política internacional. Mapa mental Segunda Guerra Mundial Quando ocorreu De 1 de setembro de 1939 a 2 de setembro de 1945 Onde ocorreu Europa, Pacífico, Atlântico, sudeste asiático, China, oriente médio, Mediterrâneo, norte da África e Américas do norte e do Sul.

A Primeira Guerra Mundial (1914 – 1918) foi um dos principais acontecimentos históricos do século XX Ela é tão importante para entender a História de nosso tempo quanto é incrivelmente complexa Portanto, a melhor maneira de estudála é identificando suas principais características e organizandoas num poderoso mapa mental, criado com Mindmaster. Tal acontecimento proporcionou drásticas transformações no espaço geográfico mundial, especialmente na Europa A. Por eso, tomar un mapa mental para explicar que desde julio de 1914, hasta el 11 de noviembre de 1918 el mundo vivió épocas donde hubo enfrentamientos a gran escala donde participaron muchísimos países y hubo pérdidas, consecuencias, capital humano y eventos económicos dentro del mismo Elabora un mapa mental de la primera Guerra Mundial.

Combatentes A Segunda Guerra Mundial contou com o envolvimento de dezenas de países Os participantes da. Mapa mental sobre la 2° Guerra Mundial #Historia4PJO #VisualThinking Publicado por Txema Gil en 1127 Enviar por correo electrónico Escribe un blog Compartir con Twitter Compartir con Facebook Compartir en Etiquetas 4t ESO, Historia, Història Contemporánea, Visual Thinking. Alianza del Eje, Leer más La Segunda Guerra Mundial y el Holocausto En la Segunda Guerra Mundial, Alemania buscaba derrotar a sus oponentes en una serie de.

La Segunda Guerra Mundial, el enfrentamiento bélico más catastrófico de la historia Con un aproximado de 60 millones de muertos, es uno de los episodios más. Mapa Mental Principais pontos da Segunda Guerra Mundial Pessoas Quem é Quem;. MAPA MENTAL SOBRE A PRIMEIRA GUERRA MUNDIAL FEITO POR INSTAGRAM O mapa mental exposto tratase do tema de PRIMEIRA GUERRA MUNDIAL, de maneira prática e resumida Lembrando, todos os mapas mentais aqui postados estarão sempre e disposição de todos os nossos leitores.

A Segunda Guerra Mundial é um evento traumático para a sociedade moderna, seja ela oriental ou ocidental Esse evento bélico de proporções impressionantes ocorreu principalmente devido a fatores iniciados muito antes de 1939 A partir do mapa conceitual, é possível discorrerse sobre o expansionismo alemão e o objetivo econômico e. 19feb16 Explora el tablero de daniel "Mapas primera guerra mundial" en Ver más ideas sobre primera guerra mundial, guerra mundial, guerra. Mapas mentais semelhantes Resumo do mapa mental 2° Guerra Mundial por João Chaves 1 Principais Fatores 11 Invasão da Polônia pela Alemanha em 1939 12 Massacre de Babi Yar em 1941 13 Cerco a Leningrado entre 14 Ataque à base naval americana Pearl Harbor em 1941.

Mapa Mental Segunda Guerra Mundial *Para baixar o mapa mental em PDF, clique aqui!. Mapa mental sobre la 1 y 2 guerra mundial presentado por brayan vasquez primera guerra mundial causas fases y caracteristicas primera guerra mundial causas fases TODAY'S SHEDULE segunda guerra mundial causas caracteristicas y consecuencias mapas politicos de los paises q que. Mapa Mental Primeira Guerra Mundial Mapa Mental Revolução Russa Mapa Mental Ditadura Militar Ensino Híbrido O ensino híbrido, ou blended learning, é uma tendência na educação e consiste em adotar diferentes métodos de ensino, misturando técnicas de aprendizagem diferentes Esse tipo de ensino atinge diferentes tipos de.

Veja grátis o arquivo Mapa mental resumo 2 guerra mundial enviado para a disciplina de História Categoria Outro Mapa mental resumo 2 guerra mundial História A maior plataforma de estudos do Brasil. Veja grátis o arquivo Mapa Mental 2ª Guerra Mundial enviado para a disciplina de História Categoria Resumo. Mapa Mental sobre os Principais Eventos da Segunda Guerra Mundial ().

Mapa Mental Segunda Guerra Mundial *Para baixar o mapa mental, clique aqui!. Monte uma ficha sobre a 2 guerra mundial()seguindo os passos a seguir Você poderá optar também por um "Mapa Mental" sobre esse periodo Use a ficha abaixo como modelo 1 Ver a resposta Nkzin14 está aguardando sua ajuda Inclua sua resposta e ganhe pontos. Combatentes A Segunda Guerra Mundial contou com o envolvimento de dezenas de países Os participantes da.

Mapas Mentales Similares Esbozo del Mapa Mental 2° GUERRA MUNDIAL por ANA LUCIA BRIDAROLLI NAGORSKI 1 1918 1939 11 1919 Assinado o tratado de Versalhes 12 1929 Crise alemã econômica 13 1936 Inicia a Guerra Civil Espanhola 14 1933 Apogeu do poder nazista liderado por Adolf Hitler. A crise da Covid19 representa a maior ameaça à saúde mental desde a segunda guerra mundial e o impacto será sentido durante anos após o vírus ser controlado Quem o diz é o psiquiatra Adrian James, presidente do Royal College of Psychiatrists, afirmando ao The Guardian que a combinação. Organizações Escolas e Empresas;.

La Segunda Guerra mundial fue una gran tragedia, reclamando 60 millones de vidas y dejando a millones más en el caos Sin embargo, la guerra también estimuló el rápido desarrollo tecnológico, se apresuró el fin del colonialismo, y sentó las bases para las instituciones como las Naciones Unidas y la Unión Europea. Veja grátis o arquivo Mapa Mental 2ª Guerra Mundial enviado para a disciplina de História Categoria Resumo. 2 Inicio de la segunda guerra mundial 3 Desarrollo de la segunda guerra mundial 4 Consecuencias de la segunda guerra mundial 5 3 Personajes de la segunda guerra mundial Mapa mental segunda guerra mundial Mapa del sitio 9 Mapa mental segunda guerra mundial Comments.

Mapa mental sobre nazismo e fascismo Pesquisa Google Salvo por Beatriz Roccha 97 Plano De Estudos Planos De Estudo Enem Estudos Para O Enem Guias De Estudo Inspiração De Estudo Comunismo Resumo Idade Média Resumo Ideologia Política Estudar Geografia. Desde los prisioneros del Gulag reclutados para los batallones de castigo hasta las. 2/mai/17 mapahistsegundaguerramundial Mais Vem ver esse mapa mental maneiro, que vai te ajudar a conferir todos os conceitos importante sobre Segunda Guerra Mundial!.

Desde la jungla de Birmania hasta las fronteras de la Europa oriental;. La Segunda Guerra Mundial ha sido el conflicto militar global más sangriento del siglo XX que se extendió desde el Atlántico Norte al Pacífico Sur, desde las nevadas estepas septentrionales a los áridos desiertos del norte de África;. Use pra estudar ou pra fazer um pôster bem lindão!.

Mapa Mental Segunda Guerra Mundial Saca só esse mapa mental lindo sobre Segunda Guerra Mundial com várias dicas para te ajudar a passar no vestibular!.

La Segunda Guerra Mundial Mindmeister Mapa Mental

Consecuencias De La Segunda Guerra Mundial Xmind Mind Mapping Software

Pin En Monica Nidia

Segunda Guerra Mundial Examen Unam Mapa Mental

Pin En Educacion

Mapa Mental O Caminho Para A Segunda Guerra Mundial

Guerras Mundiales Y Revolucion Bolchevique Mapa Mental Segunda Guerra Mundial

Mapa Mental Holocausto Pesquisa Google Mapas Conceptuales Bonitos Apuntes De Clase Mapa Mental

Elaborar Un Mapa Conceptual Sobre Las Principales Consecuencias De La Segunda Guerra Mundial Brainly Lat

Amigos Para Siempre Mapas Conceptuales La Segunda Guerra Mundial

Mapas De La Segunda Guerra Mundial The Holocaust Encyclopedia

Todo Sobre La Primera Guerra Mundial Mapa Mental Cuadros Comparativos

Mapa Mental Segunda Guerra Mundial Mapas Mentais

Mapa Mental Segunda Guerra Mundial

La Segunda Guerra Mundial Docsity

Mapa 1guerramundial Html

Mapa Conceptual De La Segunda Guerra Mundial Mapas Conceptuales

Pin En Estudo

La Segunda Guerra Mundial 1939 1945 Cmap Version Completa

Ii Guerra Mundial 1939 1945 Mapa Mental

Mapa Mental Como Se Hace Plantillas Y Ejemplos

Q Tbn And9gcqifyb7byr0cf7xltcbcsmwy6tih Fve8fify1s46ltijwzjtjp Usqp Cau

Presentacion Sobre La Ii Guerra Mundial Recursos De Geografia E Historia

Leonard Eulerd

Primera Y Segunda Guerra Mundial Geoeducar

Mapa Conceptual De La Guerra Fria

Mapa Conceptual Y Mapas De La Segunda Guerra Mundial Profe Diego

Ii Guerra Mundial Mapa Conceptual Sobre La Segunda Guerra Mundial

Cuadros Sinopticos De La Segunda Guerra Mundial Cuadro Comparativo

Mapa Mental Primeira Guerra Mundial

Segunda Guerra Mundial Mapa Conceptual Y Cuadro Sinoptico Cuadro Comparativo

Examen De Historia Universal Mapa Conceptual De La Segunda Guerra Mundial

Pin En Historia

Resumo Da Segunda Guerra Mundial Brasil Escola

Causas De La Segunda Guerra Mundial Sehistoria 01 Youtube

Mapa Mental De La Primera Guerra Mundial Tienes Que Saber Esto

Mapa Conceptual Primera Guerra Mundial

Q Tbn And9gct5tgeagen02tdd4e9v3xoahfyxdtq Mzcyibkpwvgb8mdxjkqt Usqp Cau

Mapa Conceptual Ii Guerra Mundial

Mapa Conceptual De La Primera Guerra Mundial Mapas Conceptuales

Segunda Guerra Mundial Y Sus Consecuencias Docsity

Mapa Mental Sobre Segunda Guerra Mundial Study Maps

Pin En Apuntes

Mapa Conceptual Primera Guerra Mundial

Mapa Mental Sobre Las 2 Guerras Mundiales By Brayan Vasquez

Examtime En Espanol Map Fate Map Screenshot

Mapa Conceptual Ii Guerra Mundial

Mapa Conceptual Guerra Fria Docsity

Mapa Mental Que Es Caracteristicas Imagenes Y Ejemplos De Mapas Mentales Informacion Imagenes

Mapas De La Segunda Guerra Mundial The Holocaust Encyclopedia

Mapa Mental Sobre Segunda Guerra Mundial Enem Amino Amino

Causas Y Consecuencias De La Ii Guerra Mundial Resumen Corto

Mapa Mental De El Concepto De La Guerra Fria Docsity

Pin En Historia Mundial

Pin En Funny Tutorial And Ideas

Txema Gil Ar Twitter Mapas Mentales De Los Alumnos De Historiapjo Proyecto 2du De La Primera A La Segunda Guerra Mundial Abp Visualthinking Colesf Patro T Co Rv8qvfbjqr

Mapa Mental De La Segunda Guerra Mundial Dijak Lekturehilfe Angulo Texto Png Pngegg

Mapa Conceptual De La Segunda Guerra Mundial Segundaguerramundialamsm

La Segunda Guerra Mundial Mapa Conceptual

Consecuencias Segunda Guerra Mundial Mapa Conceptual

Pretty Pri Issuu

Historia De Estados Unidos De America Mapa Mental

9 Mapa Mental Segunda Guerra Mundial

La Segunda Guerra Mundial

Mapa Mental Sobre Primeira Guerra Mundial Study Maps

Mapa Conceptual De La Segunda Guerra Mundial Alguien Sabe Brainly Lat

Polzar Mapa Mental Segunda Guerra Mundial 1940

Mapa Mental De La Segunda Guerra Mundial Tienes Que Saber Esto

Mapa Conceptual Segunda Guerra Mundial Segunda Guerra Mundial Aliados De La Segunda Guerra Mundial

Explica La Segunda Guerra Mundial Con Las Tic Un Mundo Pedagogico

La 2º Guerra Mundial Juan Carlos Santos Molina Miguel Herrera Bonilla Ppt Descargar

Fases De La 2da Guerra Mundial Mindmeister Mapa Mental

Mapa Mental Segunda Guerra Mundial I Historia

La Segunda Guerra Mundial Mindmeister Mapa Mental

Mapa Mental Tratados Da Segunda Guerra Mundial Mapas Mentais

Q Tbn And9gcrvhhxxxn5c6jryjwybr54 Ihz Wfokbnybvqdslx1a9ekp0sqp Usqp Cau

La Segunda Guerra Mundial

Primera Guerra Mundial Causas Socialhizo

Pin On Engracadas

Mapa Mental Segunda Guerra Mundial

Mapa Conceptual Segunda Guerra Mundial

Mapa Conceptual Segunda Guerra Mundial Cmap Con Imagenes Cmap Quevedoparnisari

Causas Y Consecuencias De La Segunda Guerra Mundial By Gonzalo Pasacalle On Prezi Next

Elabora Un Mapa Conceptual Con Los Factores O Causas De La Segunda Guerra Mundial Brainly Lat

Consecuencias De La Ii Guerra Mundial Mapa Conceptual Recursos Academicos

9 Mapa Mental Segunda Guerra Mundial Segunda Guerra Mundial 3bach

Primera Guerra Mundial Mapa Conceptual Y Cuadro Sinoptico Cuadro Comparativo

Mapa Mental Sobre Segunda Guerra Mundial Mindmaster

Mapa Mental De La Segunda Guerra Mundial 2da Guerra Mundial

Como Foi A Segunda Guerra Mundial Quer Que Desenhe Descomplica Youtube

Mapamental Segunda Guerra Mundial

Mapa Mental Principais Pontos Da Segunda Guerra Mundial Hipertexto

Mapas Mentales Primera Y Segunda Guerra Mundial Historia Del Mundo Contemporaneo 1º Bachiller Novedades Federacion Agustiniana Espanola

La Segunda Guerra Mundial Y La Guerra Fria Mindmeister Mapa Mental

Mapa Conceptual De La Segunda Guerra Mundial Geosueve

Mis Apuntes La Segunda Guerra Mundial

Txema Gil Mapas Mentales De Los Alumnos De Historiapjo Proyecto 2du De La Primera A La Segunda Guerra Mundial Abp Visualthinking Colesf Patro T Co Rv8qvfbjqr