actividades e imágenes

Esquema Componentes De Un Ordenador

Comparativos

Esquema Basico De Un Sistema Microprogramable Apuntes Y Fotografias De Ordenadores Y Componentes De Hardware

Esquema Basico De Hardware En Una Pc By Franco De Rosa

Q Tbn And9gctpjd0fuc0yhiksk9fnjpwpno9to8ymbbsnsck2m 0rjt9oi Qu Usqp Cau

Unidades Funcionales De Un Ordenador Pagina Web De Fpb Info Gadea

Los Componentes De Ordenador Llenaron Los Iconos Del Esquema Fijados Ilustracion Del Vector Ilustracion De Fijados Esquema

Partes de un esquema Un esquema consiste en un modo de mentalizar, analizar y organizar todos los contenidos que tiene un texto El esquema también es descrito como una expresión gráfica del subrayado y el resumen de un texto tras la lectura Éste se ocupa de expresar de forma gráfica y jerarquizar diferentes ideas sobre un contenido para que Leer contenido.

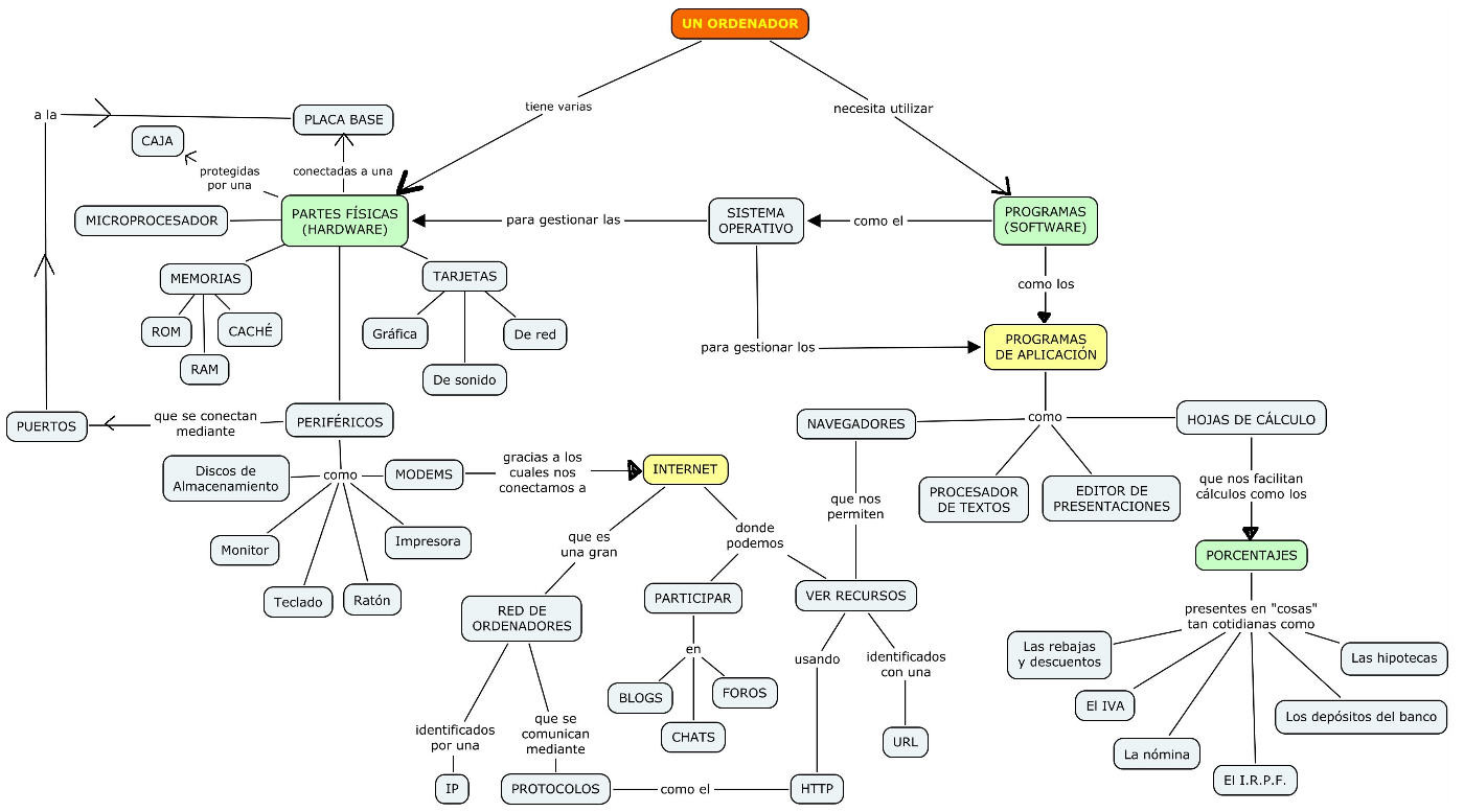
Esquema componentes de un ordenador. La placa base del ordenador es un circuito impreso repleto de distintos conectores que sirve para conectar entre si todos los componentes del ordenador Para entenderlo, viene a ser el nodo donde concurren todas las comunicaciones del ordenador, o sea, como una gran glorieta donde desembocan todas las carreteras. Los componentes internos de una PC no son visibles desde el exterior, sino que hay que abrir la carcasa de la computadora para descubrir todos los componentes electrónicos necesarios para su funcionamiento Por lo tanto, los componentes de un ordenador no están limitados a lo que vemos, sino que también se componen de. Informes propuestos en este tema La estructura de un ordenador, atendiendo a sus unidades funcionales (siguiendo el esquema de Von Neumann) estaría formado por unidades de entrada, unidades de salida, memoria, unidad de control y unidad aritméticológica.

En inglés, Central Processing Unit (CPU) La memoria RAM, donde se almacenan de manera temporal los datos y programas en ejecución;. En un ordenador, existen dos grandes grupos de componentes electrónicos, internos y periféricos Pero a lo que realmente llamamos ordenador, es la agrupación de componentes internos dentro de un chasis o caja de PC Los componentes internos son los que componen el hardware de nuestro equipo, y serán los encargados de manejar la información que nosotros introducimos o la que descargamos. Componentes Hardware de un ordenador 1Placa base (PCB, Printed Circuit Board) La Placa base es el dispositivo con la funcionalidad del circuito para el resto de componentes del ordenador, CPU, RAM, Discos, Tarjeta gráfica, disipadores Hoy en día, la mayoría de placas base tienen las tarjetas gráficas, de audio y de red.

Esquema básico de un ordenador 2 Esquema básico de un ordenador Un ordenador es un dispositivo electrónico que recibe datos o información de una determinada fuente externa, los procesa y es capaz de almacenarlos y/o generar a partir de ellos una información diferente a la original. Esquema de los componentes de un ordenador 31 El sistema operativo Es un interfaz entre el hardware y el software (entre el hardware y el usuario) Es comparable a la electricidad en una casa Controla el ordenador para que realice todas las tareas necesarias para su funcionamiento básico. La placa base del ordenador es un circuito impreso repleto de distintos conectores que sirve para conectar entre si todos los componentes del ordenador Para entenderlo, viene a ser el nodo donde concurren todas las comunicaciones del ordenador, o sea, como una gran glorieta donde desembocan todas las carreteras.

Partes y componentes de un móvil JUAN CASTROMIL / CLIPSET NOTICIA 0806h Un smartphone de hoy en día tiene más tecnología y potencia que todos los ordenadores de a bordo del. Los componentes internos de una PC no son visibles desde el exterior, sino que hay que abrir la carcasa de la computadora para descubrir todos los componentes electrónicos necesarios para su funcionamiento Por lo tanto, los componentes de un ordenador no están limitados a lo que vemos, sino que también se componen de. Práctica 4 Componentes de un ordenador Lee detenidamente las siguientes preguntas y completa la tabla Busca para cada componente el modelo que te parezca más adecuado o más moderno.

3 Estructura de un ordenador La estructura de un ordenador no es más que un conjunto de componentes físicos interconectados unos con otros que interactúan para procesar datos y dar un resultado La estructura de los ordenadores que usamos en la actualidad se basa en la arquitectura Von Neuman Memoria. Componentes de una computadora A partir de este punto, desarmaremos mentalmente una computadora para conocer con mayor detalle a todos sus componentes internos Unidad del sistema o gabinete La unidad del sistema o gabinete es el núcleo de un sistema informático Normalmente, se trata de una caja rectangular. Los componentes internos de una PC no son visibles desde el exterior, sino que hay que abrir la carcasa de la computadora para descubrir todos los componentes electrónicos necesarios para su funcionamiento Por lo tanto, los componentes de un ordenador no están limitados a lo que vemos, sino que también se componen de.

También hay un montón de pequeños bloques de construcción como transistores, condensadores, puentes y un montón de otras pequeñas partes, que van todos a hacer que los diferentes componentes de hardware trabajen bien juntos Procesador (CPU) Una CPU es la unidad central de procesamiento de un ordenador, y sin ella, nada funciona realmente. La parte del arduino uno no tengo problemas, hay información de sobra Pero la placa rfidrc522, he mirado bien en internet y no encuentro un esquema que sea bueno, ni una lista de componentes Si alguien tiene alguna información sobre esta placa para poderla copiar en eagle seria un puntazo. Una computadora personal, computador personal u ordenador, conocida como PC (siglas en inglés de Personal Computer), es un tipo de microcomputadora diseñada en principio para ser utilizada por una sola persona Habitualmente, la sigla PC se refiere a las computadoras IBM PC compatiblesUna computadora personal es generalmente de tamaño medio y es usada por un solo usuario (aunque hay.

El gabinete de la computadora es la caja de metal y plástico que aloja a los componentes principales Los gabinetes de las computadoras vienen en distintos tamaños y formas Un gabinete de escritorio se coloca plano sobre el escritorio del usuario y, en la mayoría de los casos, el monitor se apoya sobre él. Lo básico de un ordenador Lo primero de todo es decir que tanto un ordenador de sobremesa, un portátil, notebook o tablet montan los mismos componentesTodos son ordenadores con mayores o menores prestaciones, pero al fin y al cabo ordenadores personales que para funcionar tienen una serie de piezas o componentes básicos principales. Bus de datos Es un canal a través del cual se transmiten datos entre componentes de un ordenadorFormado por pistas en el circuito impreso, cables, resistencias, condensadores y circuitos impresos Esta transmisión puede ser serie o paralelo.

Esquema de un filtro de Los componentes de un ordenador trabajan con tres voltajes diferentes (3,3, 5 y 12 voltios) Los 3,3, y 5 voltios son voltajes muy frecuentes utilizados por circuitos electrónicos y 12 voltios son necesarios cuando se trata de hacer funcionar motores como. 1 Componentes de un ordenador El hardware del ordenador está dividido en diferentes componentes que trabajan de manera coordinada El procesador;. CPU son las siglas de Central Processing Unit, lo que traducido significa Unidad Central de ProcesamientoSe trata de uno de los componentes vitales que te vas a encontrar en tu ordenador, tu.

Un ordenador está formado por un hardware y un software, HARDWARE es la parte física del ordenador, tanto la caja y sus componentes internos (placa base, mi. Es donde se almacenan los datos Está compuesto de diversos discos magnéticos, en los que un electroimán llega a grabar los datos Tarjeta de vídeo Parte del ordenador que envía la señal de vídeo a la pantalla o monitor Disparador Encargada de disipar todo calor que genera el procesador, manteniendo así una buen temperatura en el equipo. Los medios de red se consideran componentes de Capa 1 de las LAN es un pequeño circuito impreso que se coloca en un slot de expansión de un bus de la (placa madre) del ordenador, aunque ahora ya casi todos los ordenadores la incorporan de fábrica y no hay que añadirla También se denomina adaptador de red.

Componentes de un ordenador •Elementos Zócalo de CPU Chipset Ranuras de memoria Conectores de entrada/salida Ranuras de expansión Video / Sonido / Red integrados CMOS BIOS Buses de comunicación 6 INFORMÁTICA BÁSICA INGENIERÍA DE EDIFICACIÓN TEMA 1 Hardware. 3 Componentes Hardware 1 Descripción Un Ordenador procesa o elabora los datos que se le suministran, puede por ejemplo realizar el promedio de unos datos introducidos previamente, realizar una gráfica con esos datos o suministrar un listado ordenado de mayor a menor de dichos datos. Es un esquema muy breve del funcionamiento y componentes de un ordenador, lo he hecho con intención de un mayor y fácil aprendizaje del tema Ya que lo tenemos como un nuevo trabajo en el instituto, espero que sea de su agrado Se que faltan muchas cosas, pero sirve para guiarse más en el tema.

La estructura de un ordenador, atendiendo a sus unidades funcionales (siguiendo el esquema de Von Neumann) estaría formado por unidades de entrada, unidades de salida, memoria, unidad de control y unidad aritméticológica Aquí se estudiará la composición y funcionamiento de las unidades no periféricas del. La parte del arduino uno no tengo problemas, hay información de sobra Pero la placa rfidrc522, he mirado bien en internet y no encuentro un esquema que sea bueno, ni una lista de componentes Si alguien tiene alguna información sobre esta placa para poderla copiar en eagle seria un puntazo. Se usan en todo tipo de circuitos electrónicos, especialmente combinados con resistencias e inductores, y se encuentran comúnmente en todos los componentes de un PC Como puedes ver es uno de los componentes electrónicos más usado y más necesario en cualquier hardware de nuestro ordenador Inductor.

Proceso de Arranque de un Ordenador El proceso de arranque inicia desde que se pulsa el interruptor de encendido hasta que se carga el sistema operativo,el ordenador realiza una serie de tareas para verificar el buen funcionamiento del hardware instalado El chequeo inicial que lleva a cabo se denomina post (power on self test) y consiste en una prueba para comprobar que el equipo físico. Lejos de ser un invento de una persona en particular, la computadora es el resultado evolutivo de ideas de muchas personas relacionadas con áreas tales como la electrónica, la mecánica, los materiales semiconductores, la lógica, el álgebra y la programación Cronología Los principales hitos en la historia de la computación, desde las primeras herramientas manuales para hacer. 13 Componentes internos en una computadora Una computadora está formada por dispositivos que realizan diversas funciones Al combinar estos elementos de manera eficiente, es posible instalar un sistema operativo en nuestra computadora.

Es un esquema muy breve del funcionamiento y componentes de un ordenador, lo he hecho con intención de un mayor y fácil aprendizaje del tema Ya que lo tenemos como un nuevo trabajo en el instituto, espero que sea de su agrado Se que faltan muchas cosas, pero sirve para guiarse más en el tema. La corriente al ordenador sin necesidad de desenchufarlo 22 PLACA BASE Al abrir un ordenador, lo primero que llama la atención es una amplia placa denominada placa base La placa base es el circuito electrónico más importante del ordenador A ella se conectan, de una u otra forma todos los demás componentes del ordenador. La mayoría de los elementos fundamentales de los que depende el funcionamiento de un ordenador se encuentran en el interior de una caja, sujetos a un bastidor metálico y protegidos del exterior por una carcasa, generalmente también metálica Si retiramos dicha carcasa podremos ver el interior del PC, como se muestra en la figura.

Los componentes internos de un ordenador Los componentes internos de un PC no son visibles desde el exterior, sino que hay que abrir la carcasa del ordenador para descubrir todos los componentes electrónicos necesarios para su funcionamiento Por lo tanto, los componentes de un ordenador no están limitados a lo que vemos, sino que también. 2 PARTES DE UN ORDENADOR Desde un punto de vista funcional las componentes de un ordenador se dividen en dos grandes grupos HARDWARE y SOFTWARE El hardware es el conjunto de componentes físicas del ordenador, informalmente se trata de todas las partes del ordenador que pueden ser tocadas con las manos procesador, memoria, periféricos,. Simplificando más el esquema tenemos dos bloques perifércios y CPU (Unidad Central de Proceso) En la CPU encontramos la memoria pincipal y el microprocesador integrados en la placa base Un ordenador puede definirse como un microprocesador conectado a una memoria principal.

Inserción de un componente desde el menú de símbolos El menú de símbolos permite insertar un símbolo seleccionando el tipo de símbolo como, por ejemplo, un Pulsador NA o un selector de 3 posiciones Una vez que se inserta el símbolo, puede anotarlo con descripciones, información de catálogo, etc. Esquema de hardware 11 Definición Se define como hardware a todas las partes físicas de un sistema informático 12 Tipos de hardware Hardware básico elementos imprescindibles para el funcionamiento del ordenador Memoria RAM (almacena información de manera temporal) Microprocesador (administra el software y el hardware). 13 Componentes internos en una computadora Una computadora está formada por dispositivos que realizan diversas funciones Al combinar estos elementos de manera eficiente, es posible instalar un sistema operativo en nuestra computadora.

Un ordenador (PC) es un tipo modular de ordenador Se puede ensamblar utilizando componentes de hardware de diferentes fabricantes para conseguir un ordenador a medida, conforme a tus necesidades. Montar un PC por componentes es algo que tiene muy mala fama nos imaginamos un proceso engorroso y lleno de problemas que no compensan, pero para eso estamos aquí para enterrar ese mito y. COMPONENTES DE UN ORDENADOR Esquema 1 PERIFÉRICOS 11 DE ENTRADA (IN) Teclado (mecánico, de membrana, QWERTY) Ratón (de bola, óptico), trackball, mousepad, trackpad (Mac) Scanner Tabletas.

El procesador es una pastilla de silicio que va colocada en el socket sobre la placa madre dentro del gabinete de la computadora de escritorio, la diferencia en una portátil es que está directamente soldado El procesador está cubierto de algo que llamamos encapsulado, y de lo cual existen 3 tipos PGA, LGA y BGA El procesador es uno de los componentes de la computadora que más ha. La memoria secundaria es un conjunto de dispositivos periféricos para el almacenamiento masivo de datos de un ordenador, con mayor capacidad que la memoria principal, pero más lenta que ésta El disquete, el disco duro o disco fijo, las unidades ópticas, las unidades de memoria flash y los discos Zip, pertenecen a esta categoría. UNIDAD 1 MME Esquema de la arquitectura de un ordenador Realiza un esquema de la arquitectura de un ordenador, explicando cada una de sus partes y componentes mas importantes, así como su función Explica en que interviene cada uno de los componentes en los pasos que se realizan para poder ejecutar una instrucción,.

3 Componentes Hardware 1 Descripción Un Ordenador procesa o elabora los datos que se le suministran, puede por ejemplo realizar el promedio de unos datos introducidos previamente, realizar una gráfica con esos datos o suministrar un listado ordenado de mayor a menor de dichos datos. Lo básico de un ordenador Lo primero de todo es decir que tanto un ordenador de sobremesa, un portátil, notebook o tablet montan los mismos componentesTodos son ordenadores con mayores o menores prestaciones, pero al fin y al cabo ordenadores personales que para funcionar tienen una serie de piezas o componentes básicos principales. Aprende como montar un ordenador paso a paso desde cero, tal y como lo hacemos en nuestro tallerVerás que mediante un proceso sencillo y escalonado, montar un ordenador tu mismo en casa puede ser muy fácil y divertido a la vez Antes de ponerse manos a la obra te recomendamos utilizar una pulsera antiestática, tocar algo metálico conectado a tierra, guantes y conseguir un buen juego de.

Partes de un esquema Un esquema consiste en un modo de mentalizar, analizar y organizar todos los contenidos que tiene un texto El esquema también es descrito como una expresión gráfica del subrayado y el resumen de un texto tras la lectura Éste se ocupa de expresar de forma gráfica y jerarquizar diferentes ideas sobre un contenido para que Leer contenido. Como funciona un ordenador Blog Dec 30, Prezi’s Big Ideas 21 Expert advice for the new year. Como funciona un ordenador Blog Dec 30, Prezi’s Big Ideas 21 Expert advice for the new year.

Es donde se almacenan los datos Está compuesto de diversos discos magnéticos, en los que un electroimán llega a grabar los datos Tarjeta de vídeo Parte del ordenador que envía la señal de vídeo a la pantalla o monitor Disparador Encargada de disipar todo calor que genera el procesador, manteniendo así una buen temperatura en el equipo. Montar un PC por componentes es algo que tiene muy mala fama nos imaginamos un proceso engorroso y lleno de problemas que no compensan, pero para eso estamos aquí para enterrar ese mito y. 3 Estructura de un ordenador La estructura de un ordenador no es más que un conjunto de componentes físicos interconectados unos con otros que interactúan para procesar datos y dar un resultado La estructura de los ordenadores que usamos en la actualidad se basa en la arquitectura Von Neuman Memoria.

UNIDAD 1 MME Esquema de la arquitectura de un ordenador Realiza un esquema de la arquitectura de un ordenador, explicando cada una de sus partes y componentes mas importantes, así como su función Explica en que interviene cada uno de los componentes en los pasos que se realizan para poder ejecutar una instrucción,. El disco duro, donde se almacenan de manera permanente ficheros y. Componentes de un ordenador •Elementos Zócalo de CPU Chipset Ranuras de memoria Conectores de entrada/salida Ranuras de expansión Video / Sonido / Red integrados CMOS BIOS Buses de comunicación 6 INFORMÁTICA BÁSICA INGENIERÍA DE EDIFICACIÓN TEMA 1 Hardware.

Componentes De Una Red

Sistema Informatico Componentes Y Funcionamiento Electricasas

Estructura General De La Computadora Ensamble De Pc

Esquemas De Clasificacion De Hardware Y Software Informatica Software Hardware De Computadora

Esquema De Funcionamiento De Un Ordenador Con El Procesador Y El Chipset Northbridge Southbridge Y Los Principales Componentes Que Cuelgan De Los Mismos Recuperacionalbertogamboa

Los Componentes De Ordenador Llenaron Los Iconos Del Esquema Fijados Ilustracion Del Vector Ilustracion De Llenaron Iconos

Blog F P B De Daniel Delgado Esquema Tema 3 Componentes Internos Del Ordenador

Funcionamiento Interno Del Ordenador Monografias Com

Esquema Funcional De Un Ordenador

Www Analfatecnicos Net Archivos 51 Comofuncionaunapc Pdf

Cuales Son Los Componentes De Un Ordenador Guia Completa

Componentes Hardware De Un Ordenador Vilatec

Tema 2 Elementos Funcionales De Un Ordenador Digital Oposinet

Conceptos Esenciales De Las Computadoras

Hardware Que Es Y Cuales Son Sus Partes

Osciloscopio Casero Para Ordenador Soloelectronicos Com

Arquitecturas De

Componentes Internos De La Computadora Mindmeister Mapa Mental

Componentes Y Instrucciones De Montaje De Un Ordenador

Dimensionar Instalar Y Optimizar El Hardware Capitulo 1 Clasificar E Inventariar El Hardware

Esquema Funcional De Un Ordenador

Http Www3 Gobiernodecanarias Org Medusa Ecoblog Mgoncal Files 18 11 Unidad 1 Hardware Tic 4 Eso Ies Playa Honda 1 Pdf

Sistema Informatico Definicion Y Funcionamiento Facil

El Microprocesador

Componentes Pc Cuales Son Superprof

Tema 2 Elementos Funcionales De Un Ordenador Digital Oposinet

Iconos De La Linea De Componentes Electronicos Signos Vector Ilustracion Del Concepto De Esquema De Componentes Electronicos Ordenador Tecnologia Procesador Chip Componente Imagen Vector De Stock Alamy

Arquitectura De Un Computador

Archivo Diagrama De La Comunicacion Entre Componentes De Un Sistema De Computo Svg Wikipedia La Enciclopedia Libre

El Ordenador Hardware Y Software Recursos Educativos Digitales

Esquema De Conexiones Sensores Placa Ordenador Download Scientific Diagram

Hardware De Los Simbolos Determinados E Icono Simples Del Esquema De Los Componentes Contiene Tal Icono Ram Disco Duro Procesad Ilustracion Del Vector Ilustracion De Componentes Contiene

Componentes De Un Circuito Electrico

Diagrama De Computador

Arquitectura De Von Neumann Wikipedia La Enciclopedia Libre

Componentes De Una Computadora Cuantica

Practicas Informatica Introduccion A La Informatica Rafael Barzanallana

Untitled Document

Esquema General Sobre Hardware Blog De 4º De Informatica

En Que Se Diferencian Y Asemejan Nuestros Cerebros De Un Ordenador Cualquiera

Iconos Del Esquema De Los Componentes De Ordenador Fijados Ilustracion Del Vector Ilustracion De Componentes Fijados

Control Inalambrico De Un Sistema Libs Portatil Basado En Tecnologia Bluetooth

El Ordenador Y Sus Componentes

Bus De Datos En El Pc Cuales Son Y Para Que Sirven

Diagrama En Bloques Del Computador

Cuales Son Los Componentes De Un Ordenador

Esquema Y Funcionamiento Basico Del Ordenador

El Ordenador Y Sus Componentes

Actividades Hardware Porfolio De Maria Flores

Cuales Son Los Componentes De Un Ordenador Guia Completa

Bloques Funcionales De Un Ordenador La Informatica Y Yo

2 Esquema Basico De Un Ordenador

El Ordenador Y Sus Componentes

Conceptos Esenciales De Las Computadoras

La Computadora Partes Y Sus Componentes

Cuales Son Las Principales Partes Del Computador

Hardware Basico El Hardware Basico De Un Ordenador Esta Compuesto Por 4 Elementos Basicos Un Ordenador Informatica Hardware

Calameo Partes O Componentes De El Computador

4 Esquema Basico Del Software Microsoft Windows Sistema Operativo

Arquitectura Y Componentes Del Software De Inventario De Proactivanet

Componentes Basicos De Una Computadora Escolar Abc Color

Sistemas Operativos Esquemas De Conexion Y Manejo De Dispositivos

Partes De Una Placa Madre Culturacion

1 5 Que Es Un Ordenador O Computadora Informatica Aplicada A Las Ciencias Sociales Guides

Http Www3 Gobiernodecanarias Org Medusa Ecoblog Mgoncal Files 18 11 Unidad 1 Hardware Tic 4 Eso Ies Playa Honda 1 Pdf

3 Que Es Y Que Hace Un Ordenador Cuales Son Sus Componentes Unidad 1 Bienvenid S A La Informatica

Linea Icono Monitor Ordenador Aislado Sobre Fondo Blanco Signo Componente Vector De Stock C Vectoroksana

Esquema Hardware 6 1

Blog De Lorena Grueso 1ºfpb Esquema Tema 4 Componentes Internos Del Ordenador

1

Ilustracion De Iconos De Linea De Componentes Electronicos Conjunto De Signos Vector Componentes Electronicos Esquema Concepto Ilustracion Ordenador Tecnologia Procesador Chip Componente Electronico Cpu Y Mas Vectores Libres De Derechos De Chip

Instruccion Maquina Wikipedia La Enciclopedia Libre

Componentes Internos De Una Computadora Mindmeister Mapa Mental

Componentes De La Computadora Pagina 2 Monografias Com

1ª Que Dos Partes Forman Un Ordenador Ivan Info

2 Esquema Basico De Un Ordenador

Esquema Sobre La Computadora

Www Analfatecnicos Net Archivos 51 Comofuncionaunapc Pdf

Esquema Basico De Una Computadora By Franco Manuelli

2 1 1 Caracteristicas De Los Subsistemas Que Componen Un Ordenador Y Mis Euros

Unidades Funcionales De Un Ordenador Pagina Web De Fpb Info Gadea

Haz Un Esquema Que Tenga Sentido Relacionando Los Terminos Ordenador Hardware Software Usuario Brainly Lat

Diagrama De Una Computadora Arquitectura De Computadoras

Diagrama De Un Computador Arquitectura De Computadoras

El Microprocesador

Tema 2 Hardware Basico

Dimensionar Instalar Y Optimizar El Hardware Capitulo 1 Clasificar E Inventariar El Hardware

Arduino Aprender A Desarrollar Para Crear Objetos Inteligentes Introduccion Al Microcontrolador

Arquitectura Del Computador Monografias Com

2 Elementos Del Ordenador Ppt Descargar

Esquema Sobre La Computadora

Pin En Sena

Componentes Principales De La Pc Diagrama

Estructura Del Computador Wikiversidad

Elementos De Hardware Componentes De Un Ordenador

Analisis De Maquinas Reales El Ordenador Ppt Descargar