actividades e imágenes

Clasificacion Reino Animalia

Reino Animal Clasificacion Caracteristicas Y Ejemplos

Criterios De Clasificacion Para El Reino Animal Anteriormente Se

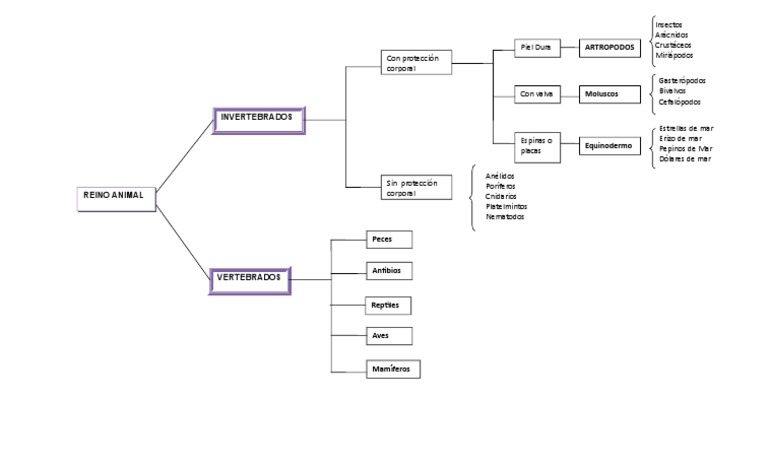
Clasificacion Reino Animal Cmap

Tarjetas Clasificacion Del Reino Animal Espanol Etsy

Reino Animal O Animalia Que Es Clasificacion Nutricion Y Ejemplos

Pin De Traballobioloxiafisterra En Clasificacion De Reino Animal Anelidos Animales Nematodos

El reino animalia se divide en dos subreinos vertebrata e invertebrata Invertebrados Son aquellos animales que no tienen columna vertebral ni un esqueleto formado por huesos Invertebrados Características Funciones vitales Clasificación Poríferos (esponjas de mar) Invertebrados mássencillos que existen Formados por células que no forman tejidos.

Clasificacion reino animalia. 1 El gran reino animal Está formado por todos los animalesSus características principales son Se alimentan de plantas o de otros animales Se relacionan con el exterior a través de los movimientos (andan, vuelan o nadan) y a través de los órganos de los sentidos. El reino animal o animalia constituye, junto al reino vegetal, fungi, protistas y moneras, uno de los posibles en que la biología clasifica a las formas de vida conocida Es uno de los grandes reinos tradicionales, a pesar de que la clasificación ha variado notoriamente a lo largo de más de 0 años de intentos de clasificación. Reino Animalia Phyla Rotifera, Nematoda y Annelida Práctica de Reino Animalia I A continuación Práctica de Reino Animalia I Nuestra misión es proporcionar una educación gratuita de clase mundial para cualquier persona en cualquier lugar Khan Academy es una organización sin fines de lucro 501(c)(3).

El Reino Animal (Animalia) es de los más extensos en el planeta Tierra, por lo tanto en esta oportunidad nos centraremos en su clasificación (de una forma variada y detallada) y en sus respectivas características Qué es el Reino Animal Es una de las 5 formas de clasificación que, según la biología, se divide a los seres vivos (junto a los reinos vegetal, fungi, protista y monera). ¿Qué es el reino animalia?. En la naturaleza existen millones de seres vivos diferentes Los seres vivos se clasifican en grandes grupos llamados reinos Existen cinco reinos el reino animal (animales), el reino vegetal (plantas), el reino hongos (setas, mohos y levaduras), el reino protoctistas (protozoos y algas) y el reino móneras (bacterias).

Reino Animalia En este blog conocerás las características generales de los animales, las diferentes clasificaciones en las que se agrupan, sus funciones, su utilidad y otros datos interesantes Páginas. Características del Reino Animalia Los organismos de este reino son heterótrofos, es decir se alimentan por ingestión Su movimiento se realiza gracias a flagelos, cilios o tejidos que poseen proteínas contráctiles especializadas para realizar esta función No tienen pared celular. Reino Animalia El reino Animalia es el más grande de los reinos y está compuesto por animales formados por unas pocas células hasta animales de varias toneladas Los cálculos estimados de cuántos miembros hay en este reino varían de 2 a 10 millones Todos los miembros del reino Animalia tienen las siguientes características en común.

Empezando por el grupo mayor, el del reino animal, éstos se dividen en categorías cada vez más pequeñas Cada animal pertenece a un tipo o filo, a un subtipo, a una clase, a un orden, a una familia y a una especie Ejemplo de clasificación para el hombre REINO Animales;. El reino animal, también conocido en latín como Animalia (animal) o Metazoos (metazoa), es un conjunto de seres vivos que comparten características relevantes que los distingue de otros Los animales que conforman este reino poseen una gran diversidad morfológica y conductual, son seres de carácter pluricelular, eucariota, heterótrofo (es decir, se alimentan de otros seres vivos), su. El reino animalia tiene muchas divisiones entre las cuales están las clases vertebrados (organismos con cordón dorsal o columna vertebral), invertebrados (organismos con exoesqueleto de quitina, o sin un sistema óseo) y los protozoarios (organismos en su mayoría unicelulares) cuales pueden dividirse en otras divisiones mas exactas en.

El reino Animalia, también llamado Metazoo, es un amplio grupo de organismos que son los animales, entre los cuales nos encontramos los seres humanosEl término animal procede del latín animalis, que significa “que toma el aire”, “que tiene alma”. Cuadro de Clasificación del Reino Animal y Sus Características El reino de los animales es el que engloba mayor cantidad de seres vivos;. El Reino Animalia es una clasificación que abarca a todos los seres vivos llamados animales, quienes poseen una serie de características y hábitos que los distinguen de los otros seres vivos en la naturaleza, dadas las reacciones en el entorno y el tipo de movimiento que desarrollan.

Principales grupos del reino animal filum poriferos filum cnidarios. Animales Vertebrados del reino animalia Los animales que poseen vértebras son clasificados como vertebrados Estos animales forman parte del filo "Cordados" y se dividen por 5 clases, de las cuales te mostramos algunos ejemplos de lo más relevantes de ellas Los peces viven en el agua, respiran a través de branquias. Los Animales (seres multicelulares que se nutren por ingestión) componen uno de esos reinos A este reino se le conoce por el reino Animalia o Animal En el estudio del Reino Animal se separan los animales de acuerdo a las características de éstos Estas divisiones continúan hasta llegar a cada una de las especies.

Cinco reinos Robert Whittaker reconoce el reino adicional de los hongos en 1959 18 El resultado fue el sistema de los 5 reinos, propuesto en 1969, 8 que se convirtió en un estándar muy popular y que, con algunas modificaciones, aún hoy se utiliza en muchas obras o constituye la base para nuevos sistemas propuestos Se basa principalmente en las diferencias en materia de nutrición. Constituye un amplio grupo de organismos eucariontes, heterópteros, pluricelulares y tisulares Se caracterizan por su capacidad para la locomoción, por la ausencia de clorofila y de pared en sus células, y por su desarrollo embrionario, que atraviesa una fase de blástula y. Reino Animalia La jirafa es el único mamífero que no tiene cuerdas vocales, por lo que es completamente muda Los mosquitos prefieren picar a los niños que a los adultos y a los rubios que a los morenos La lengua de una ballena azul pesa como un elefante adulto Los erizos ven todo.

Animalia (Animales, Metazoos) MONERAS 1 Archaea (Arqueas) •Organismos procariontes (unicelulares) •Distintos a las bacterias comunes •También se denominan arqueobacterias 2 Bacteria REINO ANIMAL Author Jose Ignacio Created Date 5/2/13 739 PM. Este Cmap, tiene información relacionada con Clasificacion Reino Animal, Carnívoros ejemplo Avispa, Invertebrados según su Reproducción, estructura se clasifican en Vertebrados, Desplazamiento que se Arrastran, Vertebrados según su Reproducción, Herbívoros ejemplo Gusanito, Reproducción o Viviparos, Vuelan ejemplo Abeja, Vertebrados por su Desplazamiento, Desplazamiento que Vuelan. Cuadro de Clasificación del Reino Animal y Sus Características El reino de los animales es el que engloba mayor cantidad de seres vivos;.

El reino animal es también conocido como Animalia o Metazoos La palabra animal, se deriva de una expresión latina (animalis) que significa tener aliento Cabe destacar que, este reino comprende a todos los seres vivos que comparten características que los distinguen de otros seres vivos. Animalia (Animales, Metazoos) MONERAS 1 Archaea (Arqueas) •Organismos procariontes (unicelulares) •Distintos a las bacterias comunes •También se denominan arqueobacterias 2 Bacteria REINO ANIMAL Author Jose Ignacio Created Date 5/2/13 739 PM. Reino Animalia En este blog conocerás las características generales de los animales, las diferentes clasificaciones en las que se agrupan, sus funciones, su utilidad y otros datos interesantes Páginas.

El reino animal, también conocido en latín como Animalia (animal) o Metazoos (metazoa), es un conjunto de seres vivos que comparten características relevantes que los distingue de otros Los animales que conforman este reino poseen una gran diversidad morfológica y conductual, son seres de carácter pluricelular, eucariota, heterótrofo (es decir, se alimentan de otros seres vivos), su. Los Seres Vivos se clasifican en 5 reinos, uno de ellos es el reino animal y es el que vamos a estudiar en esta página En la antigüedad se llamaban animales (del latín anima=aliento, alma) a aquellos organismos animados, dotados de aliento vital o movimiento y capaces de sentir dolor, miedo alegría, etc. Reino Animalia Aunque no todas las personas conocen la definición de la palabra animal, casi todos saben diferenciarlos de otros seres vivos El reino Animalia comprende todos aquellos organismos a los que se denomina animales, seres reconocibles por las características de sus movimientos y sus reacciones frente al entorno.

Reino animal El reino Animalia es el más evolucionado y se divide en dos grandes grupos vertebrados e invertebrados Los animales son seres pluricelulares y eucariotas de alimentación heterótrofa, respiración aeróbica, reproducción sexual y capacidad de desplazamiento. Reino Animalia Este reino está compuesto por organismos eucariotas multicelulares Se alimentan a través de la ingesta, tomando comida y digiriéndola en cavidades especializadas dentro del cuerpo, como por ejemplo el sistema digestivo de los vertebrados Ninguno de los organismos de este reino tiene pared celular, como ocurre con las plantas. El reino Animalia constituye, junto con los reinos Planate, Fungi, Protista y Monera, los cinco famosos reinos taxonómicos de la evolución biológica en las que se agrupan las diferentes formas de vida que existen (y han existido) en la TierraComo su propio nombre indica, se reúnen todas y cada una de las diferentes especies de animales, agrupadas en un sistema jerárquico en función de.

Reino Animalia Clasificación tradicional Reino PlantaeTres ReinosSistema de Haeckel(14) Protistas atípicos Reino Protozoa Protistas Protophyta Reino Planta Reino Animal 3 Esquema de Dominio Reino BacteriaMargulis dos Prokarya dominios y 5 reinos Reino Protoctista () Reino Fungi Dominio Eukarya Reino Plantae Reino Animalia. Dentro del reino Animalia, los animales se clasifican según si tienen una columna vertebral o no Todos los animales que tienen huesos y columna vertebral se conocen como vertebrados y pertenecen al filo Chordata, mientras los animales sin columna son invertebrados y se dividen en ocho filos diferentes Poriferos (esponjas), Celenterados (Cnidaria—medusas y corales), Platelmintos (gusanos. Reino Animalia Este reino está compuesto por organismos eucariotas multicelulares Se alimentan a través de la ingesta, tomando comida y digiriéndola en cavidades especializadas dentro del cuerpo, como por ejemplo el sistema digestivo de los vertebrados Ninguno de los organismos de este reino tiene pared celular, como ocurre con las plantas.

Cinco reinos Robert Whittaker reconoce el reino adicional de los hongos en 1959 18 El resultado fue el sistema de los 5 reinos, propuesto en 1969, 8 que se convirtió en un estándar muy popular y que, con algunas modificaciones, aún hoy se utiliza en muchas obras o constituye la base para nuevos sistemas propuestos Se basa principalmente en las diferencias en materia de nutrición. Reino Animalia Phyla Echinodermata y Hemichordata (Abre un modal) Phylum Chordata Urochordata y Cephalochordata (Abre un modal) Phylum Chordata Subphylum Vertebrata (Abre un modal) Practica Práctica de Reino Animalia I 7 preguntas Practica Práctica de Reino Animalia II 7 preguntas. Reino Animalia Wiki es un wiki, lo cual quiere decir que cualquiera puede modificar el contenido de algún artículo para expandirlo, o bien, corregir la escritura para darle un mejor aspecto Artículo del Mes.

Origen de los animales La mayoría de los filos del reino animalia aparecen en el registro fósil durante el período cámbrico, en una llamada “explosión” de vida que tuvo lugar en los océanos, hace alrededor de 540 millones de años Sin embargo, se carece de una explicación evolutiva adecuada para dar cuenta del origen de la vida animal, si bien se manejan tres distintas teorías. Empezando por el grupo mayor, el del reino animal, éstos se dividen en categorías cada vez más pequeñas Cada animal pertenece a un tipo o filo, a un subtipo, a una clase, a un orden, a una familia y a una especie Ejemplo de clasificación para el hombre REINO Animales;. El reino animal es el compuesto por seres vivos que sirven para equilibrar la ecología de los paisajes o regiones del mundo Aparte de ser un centenar de animales en diversos sectores, estos tienen diferencias y tener conocimiento de cuál la clasificación del reino animal es vital para educar a las generaciones.

Los científicos han descrito en torno a un millón de especies diferentes, pero se piensa que debe haber bastantes más que no se conocen Aportes científicos Allá por el siglo XVII, el estudioso inglés John Ray, estableció un concepto básico para. Clasificacion del reino animal clases subclases c l a s i f i c a c i Ó n i n v e r t e b r a d o s poríperos celentÉreos gusanos. Clasificacion del reino animalae domingo, 24 de abril de 11 El reino Animalia comprende entre y 30 grupos porque no hay todavía un acuerdo general en cuanto a la posición taxonómica de algunos Aquí sólo describiremos a los que cuentan con mayor número de especies, tienen mayor importancia y mencionamos un ejemplo de cada grupo.

El Reino Animalia es una clasificación que abarca a todos los seres vivos llamados animales, quienes poseen una serie de características y hábitos que los distinguen de los otros seres vivos en la naturaleza, dadas las reacciones en el entorno y el tipo de movimiento que desarrollan. Se denomina invertebrados a todos aquellos animales (reino Animalia) que no se encuadran dentro del subfilo de los vertebrados del filo cordados (Chordata) El nombre alude a que, a diferencia de estos últimos, carecen de columna vertebral o notocorda y de esqueleto interno articulado Agrupa al 95% de todas las especies animales Dentro de la paleozoología y la paleobiologia, invertebrados. Clasificacion del reino animal Los animales pueden clasificarse en dos grupos ɞ Animales vertebrados ɞ Animales invertebrados ANIMALES VERTEBRADOS Los vertebrados son un grupo de animales con un esqueleto interno articulado, que actúa como soporte del cuerpo y permite su movimiento Tiene las siguientes características.

CLASIFICACION TAXONOMICA DE ANIMALES DELFIN REINO Animalia SUBREINO Eumetazoa RAMA Bilateria FILO Chordata SUBFILO Vertebrata SUPERCLASE. Constituye un amplio grupo de organismos eucariontes, heterópteros, pluricelulares y tisulares Se caracterizan por su capacidad para la locomoción, por la ausencia de clorofila y de pared en sus células, y por su desarrollo embrionario, que atraviesa una fase de blástula y. En la clasificación científica de los seres vivos, el reino Animalia (animales) o Metazoa (metazoos) constituye un amplio grupo de organismos eucariotas, heterótrofos, pluricelulares y tisulares Se caracterizan por su capacidad para la locomoción, por la ausencia de clorofila y de pared en sus células, y por su desarrollo embrionario, que atraviesa una fase de blástula y determina un.

Principales grupos del reino animal filum poriferos filum cnidarios. El Reino Animalia posee amplísimas divisiones, siendo la más general la que distingue entre las clases vertebrados (organismos con esqueleto interno óseo o cartilaginoso, e invertebrados (organismos con exoesqueleto de quitina o sin un sistema óseo), que a su vez, pueden dividirse en otras subdivisiones mas exactas y específicas en. Los científicos han descrito en torno a un millón de especies diferentes, pero se piensa que debe haber bastantes más que no se conocen Aportes científicos Allá por el siglo XVII, el estudioso inglés John Ray, estableció un concepto básico para.

Son todos aquellos animales que, como tales, poseen 4 características esenciales son heterótrofos (se alimentan de materia orgánica, sobre el postulado del ciclo de la vida), tisulares (presencia de tejido en su estructura celular), pluricelulares (tienen un cuerpo de dos o más células) y eucariotas (constituidos por una o más células eucariotas, término. Reino Animalia Phyla Echinodermata y Hemichordata (Abre un modal) Phylum Chordata Urochordata y Cephalochordata (Abre un modal) Phylum Chordata Subphylum Vertebrata (Abre un modal) Practica Práctica de Reino Animalia I 7 preguntas Practica Práctica de Reino Animalia II 7 preguntas. Constituye un amplio grupo de organismos eucariontes, heterópteros, pluricelulares y tisulares Se caracterizan por su capacidad para la locomoción, por la ausencia de clorofila y de pared en sus células, y por su desarrollo embrionario, que atraviesa una fase de blástula y.

El reino animalia se divide en dos subreinos vertebrata e invertebrata Invertebrados Son aquellos animales que no tienen columna vertebral ni un esqueleto formado por huesos Invertebrados Características Funciones vitales Clasificación Poríferos (esponjas de mar) Invertebrados mássencillos que existen Formados por células que no forman tejidos. En la clasificación científica de los seres vivos, los animales (Animalia) o metazoos (Metazoa) constituyen un reino que reúne un amplio grupo de organismos que son eucariotas, heterótrofos, pluricelulares y tisulares (excepto los poríferos)Se caracterizan por su amplia capacidad de movimiento, por no tener cloroplasto (aunque hay excepciones, como en el caso de Elysia chlorotica) ni. CLASIFICACION TAXONOMICA DE ANIMALES DELFIN REINO Animalia SUBREINO Eumetazoa RAMA Bilateria FILO Chordata SUBFILO Vertebrata SUPERCLASE.

Reino Animalia Caracteristicas Clasificacion Y Ejemplos

Reino Animal Que Es Caracteristicas Y Clasificacion

Reino Animal

Animales Wiki Reino Animalia Fandom

Clasificacion Del Reino Animal Clasificacion De Animales Anelidos Clasificacion Del Reino Animal

Clasificacion De Los Animales By Alexa Ruiz Issuu

Escuela Bloguera Tema 3 Reino Animal Vertebrados E Invertebrados Clasificacion De Animales Vertebrados

Reino Animalia Caracteristicas Ejemplos Tipos

Maestra De Primaria El Reino Animal Y El Reino De Las Plantas Esquemas De Naturales Adaptados A Un Nivel De 3º Herramientas De Observacion De Plantas Y Animales

Q Tbn And9gcrulcezhi4fq3mb7yxu1idehjq0ajbkctpwgpijiq6 Ywvc Hyt Usqp Cau

Araucaria00 Cl Portal Educacional

Animales Clasificacion Del Reino Animal

Reino Animalia Que Es Caracteristicas Clasificacion Y Ejemplos Resumen

Clasificacion Del Reino Animal Los Seres Vivos Reino Animal

Esquema Reino Animal Docsity

Taxonomia Y La Clasificacion De Los Seres Vivos Areaciencias

Clasificacion Taxonomica Reino Animalia Mindmeister Mapa Mental

Clasificacion Del Reino Animal

Infografia Del Reino Animal Science And Nature Biology Science

Reino Animal Defincion Clasificacion Caracteristicas Ejemplos

Calameo Categorias Taxonomicasc

Reino Animal Regne Animal Invertebres Vertebres

Tema Clasificacion Del Reino Animal Ppt Descargar

Q Tbn And9gcqstt93jqrrxarxanhgw6pohwleqk09vulvbra7ldmo9mrxwxh1 Usqp Cau

Aprender El Reino Animal

Reino Animal Resumen De La Clasificacion De Los Animales Ppt Video Online Descargar

Tema 11 Animales Invertebrados

Calameo Trabajo Del Reino Animal

Clasificacion Reino Animal

Clasificacion Del Reino Animal Los Seres Vivos

Clasificacion De Los Animales Reino Animal

Reino Animal Clasificacion Basica Medio Ambiente Animales Udocz

Q Tbn And9gcshtmxcp1wssyvpffpjnjgwdp Qienqfpfx3yhf1bzolq8fspu Usqp Cau

Reino Animalia Que Es Caracteristicas Clasificacion Y Ejemplos Resumen

Cuadro De Clasificacion Del Reino Animal Y Sus Caracteristicas Biografias E Historia Universal Argentina Y De La Ciencia

Clasificacion Del Reino Animal By Marcela Esp

Reino Animal

El Reino Animal Y Sus Clasificacion

Maestra De Primaria El Reino Animal Y El Reino De Las Plantas Esquemas De Naturales Adaptados A Un Nivel De 3º Herramientas De Observacion De Plantas Y Animales

Los 5 Reinos De Los Seres Vivos Clasificacion Biologica Iberdrola

Clasificacion Y Caracteristicas Del Reino Animal Pdf Free Download

Clasificacion Taxonomica Reino Animalia Cargado Por Fernanda Zapata

Reino Animal Vertebrados

Reinos De Los Seres Vivos

El Reino Animal Para Cuarto De Primaria Actividades Educativas 21

Clasificacion Del Reino Animal

Ppt Reino Animal Clasificacion Powerpoint Presentation Free Download Id

Clasificacion Del Reino Animalia Prepa

Cuadros Sinopticos Sobre Reino Animal O Animalia Cuadro Comparativo

Clasificacion Reino Animal Imagui

Cuadros Sinopticos Sobre El Reino Animal Cuadro Comparativo

Cuales Son Los 5 Reinos De La Biologia Visual Avi

Clasificacion Del Reino Animal By David Emmanuel Perez On Prezi Next

Reino Animal Clasificacion Ppt Descargar

Bitacora Digital De Ciencias Naturales 1º Eso Clasificacion Del Reino Animal En Vertebrados E Invertebrados

Reino Animal Para Quinto De Primaria Actividades Educativas 21

El Reino Animal Y Su Clasificacion Primeroe2214

Reino Animal O Animalia Que Es Clasificacion Nutricion Y Ejemplos

Clasificacion Del Reino Animal

Resultado De Imagen Para Reino Animal Clasificacion Diy Phone Case Design Spanish Teaching Resources Ap Lang

Reino Animal Clasificacion Caracteristicas Y Ejemplos

Clasificacion Del Reino Animal Conjunto De Diapositivas

Clasificacion De Organismos I Elaboracion De Una Clave Dicotomica Del Reino Animal

Introduccion Reino Animal

Cuestionario Para Repasar El Reino Animalia Docsity

Clasificacion Del Reino Animal Ppt Descargar

Organizacion Y Clasificacion Del Reino Animal Spanish Edition Veron Geraldine Amazon Com Books

Clasificacion Del Reino Animal Reino Animal

Clasificacion Del Reino Animal Clasificacion De Animales Vertebrados E Invertebrados Clasificacion Del Reino Animal

El Reino Animalia Para Segundo De Secundaria Recursos Didacticos

Q Tbn And9gctxuk1q6f9ktbcbumhtrpemnvol6kojfp6oy6rtjocuuejkbooh Usqp Cau

Aprender El Reino Animal

Reino Animalia 16

Mapa Conceptual Reino Animal

Taxonomia Wiki Reino Animalia Fandom

Cuadros Sinopticos Sobre El Reino Animal Y Su Clasificacion Cuadros Sinopticos

Clasificacion Del Reino Animal Aprendiendo De Animales

Clasificacion De Los Animales Pearltrees

Historia De La Clasificacion De Los Seres Vivos Carpetapedagogica Com

Reino Animal Benemerita Universidad Autonoma De Puebla

El Reino Animal Y Sus Clasificacion

ᐅ Como Funciona La Clasificacion Biologica Como Funciona

Diversidad Biologica I

Reino Animalia Criterios De Clasificacion Youtube

Animalia Wikipedia La Enciclopedia Libre

Clasificacion Reino Animal Docsity

Zoologia Iii Los Grupos Taxonomicos Animales Historia Natural Aragon

Animalia Wikipedia La Enciclopedia Libre

Reino Animal O Animalia Que Es Clasificacion Nutricion Y Ejemplos

Reino Animal O Animalia Que Es Clasificacion Nutricion Y Ejemplos

Reino Animal Caracteristicas Y Clasificacion Para Ninos Youtube

Dominio En La Biologia Tomi Digital

Reino Animal O Animalia Que Es Clasificacion Nutricion Y Ejemplos

Proyecto Reino Animal Proyecto Reino Animalia

Maestra De Primaria El Reino Animal Y El Reino De Las Plantas Esquemas De Naturales Adaptados A Un Nivel De 3º Herramientas De Observacion De Plantas Y Animales

Clasificacion Del Reino Animal Pescado Huevo

Reino Animalia Significado Caracteristicas Y Clasificacion

Clasificacion Del Reino Animal By Cuidando Nuestro Ambiente A Podcast On Anchor