actividades e imágenes

Clasificacion Del Reino Animal Mapa Conceptual

Diferencia Entre Mapa Conceptual Y Mapa Mental Diferenciador

Cuadros Sinopticos Sobre El Reino Animal Cuadro Comparativo

01 Divisiones Del Reino Fungi Biodiversidad Fungica

Mapas Mentales Sobre El Reino Animal Cuadros Sinopticos

Mapa Reino Animal

J A Regodon 02 03 1º Bachillerato Biologia Y Geologia Buscador Google Diccionario R A E Diccionario Idiomas Tabla Periodica Atlas Universal Temas 1 2 3 4 5 6 7 8 9 10 11 12 13 14 15 16 Tema 1 La Ciencia Y El

El lector de libros electrónicos, o e-reader, en su versión inglesa.

Clasificacion del reino animal mapa conceptual. El movimiento posterior consistió en vincular lo sucedido con la semiótica en el pensamiento en comunicación;. Un libro electrónico, 1 libro digital o ciberlibro, conocido en inglés como e-book o eBook, es la publicación electrónica o digital de un libro.Es importante diferenciar el libro electrónico o digital de uno de los dispositivos más popularizados para su lectura:. Para nosotros los genios son invisibles y pueden habitar en.

El marco teórico se compone de la recopilación de investigaciones hechas con anterioridad, antecedentes y consideraciones de carácter teórico con las cuales se sustenta un análisis, proyecto de investigación, un experimento o una hipótesis;. El Concepto de Medicina Forense o Medicina Legal se conoce como una especialidad de origen médica, la cual hace la reunión de conocimientos de la medicina como tal. EL SUICIDIO ESTUDIO DE SOCIOLOGÍA y otros textos complementarios.

¿Cómo elaborar un marco teórico?. La célula vegetal cuenta con estructuras distintivas que le permiten. ¿Cuál elemento de los mapas puede ser numérico o gráfico?.

No obstante, aunque comparten algunas características, una célula vegetal típica es perfectamente diferenciable de una animal.Estas diferencias no solo obedecen a criterios morfológicos, debido a las necesidades del cuerpo de las plantas, sino también a las funciones que desempeñan y al tipo de metabolismo que poseen. Comenzamos esta lección acerca de los tipos de reproducción animal para hablar de la reproducción asexual, un tipo de reproducción en la que el progenitor se divide completa o parcialmente para dar uno o varios individuos con la misma información genética. Construye un mapa conceptual con los principales eventos involucrados en la respuesta inmune celular.

Para su tiempo se consideró que la Edad Moderna era una división del tiempo histórico de alcance mundial, pero a 18 suele acusarse a esa perspectiva de eurocéntrica (ver Historia e Historiografía), con lo que su alcance se restringiría a la historia de la Civilización Occidental, o incluso únicamente de Europa.No obstante, hay que tener en cuenta que. Análisis y descripción de puestos de trabajo Manuel Fernández Ríos FREELIBROS.ORG. El Texto del estudiante Ciencias Naturales 6.° básico es una creación del Departamento de Estudios Pedagógicos de Ediciones SM, Chile.

Tomarás en cuenta la clasificación propuesta por Robert Whittaker y Lynn Margulis sobre los 5 reinos. Ciencias naturales - 7.º básico. Introducida por Pabl o Bonaldi , y del texto de Gabri.

La sexualidad se vive y se expresa a través de pensamientos, fantasías, deseos y más. Siendo que los mismos han de ser utilizadas para practicar la administración de la justicia. En esta orientación del conocimiento del espacio geográfico es preciso destacar, por su aplicabilidad y su utilidad para la ordenación del territorio, propiamente dicha, las aportaciones teóricas y los conocimientos empíricos relativos al sistema de asentamientos humanos, la identificación y clasificación de estructuras agrarias y.

Si nos interesa el tema del reino animal y deseamos comparar las diferencias entre. La idea secundaria es la que sirve de complemento para la idea principal, aporta más detalles a ésta. PROPUESTA DIDÁCTICA PARA LA ENSEÑANZA DE LA LECTURA Y LA ESCRITURA CON UN ENFOQUE SO-CIO-CONSTRUCTIVISTA Y APOYADA EN ….

Posibilitando la formulación de conclusiones y la interpretación de resultados. Siendo que con ellos se hacen los análisis y se lleva a dilucidar. Aunque a veces se define como "una versión.

Presentados por Ramón Ramos Torres , de la obra central de Émile Durkheim El Sui cidio. Localización en el espacio. Unidad y diversidad en el Reino Animal:.

Estructura de un proyecto. La redacción técnica de un proyecto será fundamental para su aprobación. La Leyenda de ng, la cual fue transmitida en el mismo canal desde 05 hasta 08.

Luego, comparte tu trabajo con el resto del curso. Clasificación atendiendo a la energía involucrada en el proceso y a la variación o no del. Es tudio de estadística moral (18) y El div orcio de mutuo acue rdo (1906).

Aquí el énfasis fue en la historia de la semiótica dentro del campo académico de la comunicación, apoyada en los textos y los autores básicos, así como el mapa conceptual correspondiente de la semiótica en el espacio. La Leyenda de Korra (en inglés The Legend of Korra) es una serie animada de televisión situada en el Mundo Avatar que se deriva de la serie Avatar:. Dirección editorial Arlette Sandoval Espinoza.

¿Qué es la sexualidad?. Estructura del proyecto Hoja de presentación. Linneo, clasificación de los seres vivos – Biología 1 El científico sueco Carl von Linneo naturista, hizo aportaciones de gran trascendencia a la sistemática, ya que propuso:.

En forma de cuadro sinóptico, de mapa conceptual y de párrafo descargar. On la publicación de los artículo s Su icidio y. Semana 4 - 27 de noviembre.

Características esenciales y generales de los animales. En los mecanismos de reproducción asexual casi no hay diferencias entre progenitores e hijos ya que solo interviene un individuo del. De acuerdo al sistema binomiaI, el nombre científico (gracias al nombre científico, en los tiempos actuales los estudiosos de los organismos vivos pueden tener un lenguaje común, valido ….

La Comunidad Autónoma de Andalucía ostenta la competencia compartida para el establecimiento de los planes de estudio, incluida la ordenación curricular, de conformidad con lo dispuesto en el artículo 52.2 del Estatuto de Autonomía para Andalucía, sin perjuicio de lo recogido en el artículo 149.1.30.ª de la Constitución Española, a tenor del cual corresponde al Estado dictar las. El título del mapa nos debe indicar el qué, es decir, de qué trata, el dónde se refiere a la ubicación del área representada. Esta debe contener el nombre del proyecto, institución responsable y su logo o marca, equipo responsable, lugar y fecha.

A continuación, se describe una estructura básica que podrá servir como guía para la elaboración del mismo. Comúnmente se entiende por sexualidad a las formas de relación emocional, cultural y de conducta entre el hombre y la mujer, o bien entre animales machos y hembras, asociadas a la búsqueda del placer sexual en sus diversas manifestaciones posibles. Este artículo es para la serie animada, para el videojuego, véase La Leyenda de Korra (videojuego).

Las descripciones suelen ser ideas secundarias.

Clasificacion De Los Animales Segun Su Alimentacion

Mapa Mental Reino Animal Tienes Que Saber Esto

El Reino Animal Mi Clase De 1º Eso

Reino Animal Y Su Clasificacion Docsity

Mapa Reino Animal

1 Elabora El Mapa Conceptual Del Reino Vegetal Su Clasificacion Y Caracteristicas 2 Busca 3 Brainly Lat

Mapa Conceptual De La Clasificacion De Los Animales Imagui

Clasificacion Jerarquica Con Aplicacion De Ejercicios Mapa Mental

Mapas Mentales Y Conceptuales Mapa Mental El Reino Animal

Clasificacion De Los Animales Lo Unico Imposible Es Aquello Que No Intentas Ppt Descargar

ᐅ Como Funciona La Clasificacion Biologica Como Funciona

Cuadros Comparativos De Los 5 Reinos De La Naturaleza Cuadros Comparativos

Esquema Reino Animal Docsity

Reino Animal O Animalia Caracteristicas Y Clasificacion De Los Animales

Reino Animal Mapa Conceptual

Reino Animal Mapa Conceptual Mapa Conceptual Mapas Hoja De Vida

Animalesesquema Invertebrados Caracteristicas De Los Animales Animales Invertebrados Vertebrados E Invertebrados

Reino Animalia Que Es Caracteristicas Clasificacion Y Ejemplos Resumen

Reino Animal Para Tercer Grado De Secundaria Materiales Educativos Gratis

Mapa Conceptual Sobre Los Seres Vivos

Taxonomia Cienciasnaturales Es De Jose Antonio Borreguero Rolo

Reino Animal Mindmeister Mapa Mental

Esquema 25invertebrados Png 640 396 Montessori Lessons Science For Kids Science And Nature

Mapa Conceptual Reino Animal

Taxonomia Cienciasnaturales Es De Jose Antonio Borreguero Rolo

Mapas Conceptuales Taxonomia Vertebrados Pescado

Aprende Y Diviertete Clasificacion De Los Animales Segun Clasificacion De Animales Ciencia Natural Ciencias Naturales

Mapa Conceptual Del Reino Vegetal Reino Vegetal

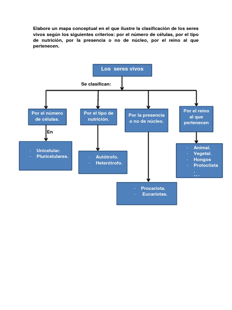
Elabore Un Mapa Conceptual De La Clasificacion De Los Seres Vivos Por Favor Brainly Lat

Naturales 5 By Quito Ecuador Issuu

Mapa Reino Animal

Taxonomia Cienciasnaturales Es De Jose Antonio Borreguero Rolo

Mapa Reino Animal

Vertebrados Los Animales Mas Evolucionados

Cuadros Sinopticos Sobre Reino Vegetal O Reino Plantae Cuadro Comparativo

Dominio Eukarya Mapa Mental

Clasificacion De Organismos I Elaboracion De Una Clave Dicotomica Del Reino Animal

Clasificacion Los Seres Vivos Pdf Free Download

Cuadros Comparativos Entre Vertebrados E Invertebrados Cuadro Comparativo

Clasificacion Del Reino Animal Clasificacion De Animales Vertebrados E Invertebrados Clasificacion Del Reino Animal

Caracteristicas De Los Animales Distinguir Las Caracteristicas De Los Animales Este Sitio Wordpress Com Es La Cana

Reino Animal

Origen Y Caracteristicas El Fascinante Mundo De Las Plantas

Clasificacion De Los Animales Especies Alimentacion Y Reproduccion Clasificacion De Los Animales

Los Reinos De La Naturaleza Tomi Digital

Vertebrados E Invertebrados Edogmablog

La Celula Tomi Digital

Clasificacion De Invertebrados

Bitacora Digital De Ciencias Naturales 1º Eso Clasificacion Del Reino Animal En Vertebrados E Invertebrados

Anelidos Mapa Conceptual

2

Taxonomia Cienciasnaturales Es De Jose Antonio Borreguero Rolo

Heterotrofos Que Organismos Son Nutricion Clasificacion Ejemplos

Reino Animal Mapa Conceptual Procomun

Ciencia Al Dia Reino Animal Clasificacion

Clasificacion De Los Animales Para Tercero De Primaria Vertebrados Invertebrado

Cuadro Sinoptico De Animales Cuadrosinoptico Com Mx

Heterotrofos Que Organismos Son Nutricion Clasificacion Ejemplos

Whittaker Clasificacion De Los Seres Vivos Biologia 1 Cibertareas

Cuadro Sinoptico De Animales Cuadrosinoptico Com Mx

Clasificacion De Los Animales Invertebrados Cuadro Sinoptico Biografias E Historia Universal Argentina Y De La Ciencia

Plan De Clase

Naturales 5º Clasificacion De Los Seres Vivos Reino De Los Animales Vertebrados Videos

1 El Reino Animal El Recreo De Noa

Mapa Conceptual Del Reino Animal Ayuda Porfa Brainly Lat

Pin On Mapas Conceptuales

Exposicion De Mapa Conceptual Sobre Los Animales Ppt Video Online Descargar

Tema 8 La Clasificacion De Los Seres Vivos Juan Ortiz Ortiz

Cuadros Sinopticos Sobre El Reino Animal Y Su Clasificacion Cuadros Sinopticos

Mapa Conceptual Con Caracteristicas De Los Animales Para Descargar Cuadro Comparativo

J A Regodon 02 03 1º Bachillerato Biologia Y Geologia Buscador Google Diccionario R A E Diccionario Idiomas Tabla Periodica Atlas Universal Temas 1 2 3 4 5 6 7 8 9 10 11 12 13 14 15 16 Tema 1 La Ciencia Y El

Cuadro Sinoptico De Animales Cuadrosinoptico Com Mx

Que Es Un Mapa Conceptual Con Ejemplos Y Plantillas Canva

Ejemplo De Mapa Conceptual En Inspiration By Rosa Elena Casais Issuu

Taxonomia Cienciasnaturales Es De Jose Antonio Borreguero Rolo

Ud 2 Y 3 La Clasificacion De Los Seres Vivos Daniel Granados Pulido Educamadrid

Grado 4 Tema 1 3 Los Reinos De La Naturaleza Mapa Conceptual Youtube

Seres Vivos

Cuadros Sinopticos Sobre Animales Vertebrados E Invertebrados Cuadro Comparativo Vertebrados E Invertebrados Vertebrados Animales Vertebrados

Esquemas Diagramas Graficos Y Mapas Conceptuales Esquema Reino Animalia

Mapa Conceptual De La Clasificacion De Los Seres Vivos Clasificacion Biologica Taxa

Reino Vegetal Portafolio Desarrollo Ciencias Ii

Animalesbonitos En Este Blog Te Daremos Informacion Sobre Toda Clase De Animales Bonitos

Respiracion En Los Seres Vivos Mindmeister Mapa Mental

Reino Monera Para Quinto Grado De Primaria Web Del Docente

Mapa Conceptual Del Reino Animal Brainly Lat

Reino Animal Mapa Conceptual Taxonomia Cienciasnaturales Es De Jose Antonio Borreguero Rolo

Tejidos Animales Y Vegetales

Mapa Del Reino Animal Docsity

Clasificacion Del Reino Animal Clasificacion De Animales Anelidos Clasificacion Del Reino Animal

Reino Animal Clasificacion Caracteristicas Y Ejemplos

Cuadros Sinopticos Sobre Reino Animal O Animalia Cuadro Comparativo

Dominio Reino Animalia Noviembre 14

Reino Vegetal